LPガス(プロパンガス)の性質・特徴⑤ 空気より重い 気体としてのLPガスは空気より重く、空気の15~2倍の重さになる(100%プロパンの場合、15℃・1気圧で1865kg/m3)。 比重が空気より重く下に滞留する性質がある。生方法や性質を確認,理 解する。水素やアンモニ アなどの気体の発生方法 や性質を確認・理解する。 気体の性質は気体の種 類によって同じであるの で,同定できることを理 解する。 〇 〇 エ③ 酸素や二酸化炭素,窒素の性質 を述べることができる。気体の性質 気体 まわりにある空気は酸素が約%、窒素が約80%とその他微量の気体からなる混合気体です。 その中の酸素は、わたしたちの呼吸にも使われていますね。 代表的な気体の性質と発生方法は、今後もよく出てきますから、ここでしっかり覚えておきましょう。 代表的な気体の性質 呼吸にかかわる酸素や二酸化炭素だけでなく、その他の代表的な気体
高校無機化学 気体発生の反応原理まとめ 受験の月
気体 性質
気体 性質-1次の表はおもな気体の性質をまとめたものである。〔 〕に当てはまる言葉を書きなさい。 2水上置換法、上方置換法、下方置換法について、それぞれどのような性質の気体を集めるのに 適しているか、簡単に書きなさい。 気体の性質・気体の発生や捕集などの実験を通して、気体の種類による特性を理解する とともに気体の発生法や捕集法、気体の性質を調べる方法などの技能を身 に付けることができる。 ・それぞれの気体による水への溶けやすさや空気に対する密度の大小などの



中1理科 気体の性質のポイントまとめ Atstudier
性質: 刺激臭。 水に溶けると、アルカリ性を示す。 この4つの気体は、必ず覚えましょう! あと余裕があれば、以下の気体も覚えていきましょう! ⑤塩素 ・黄緑色の気体 ・刺激臭(プールの消毒のようなにおい) ・水に溶けやすい ・殺菌・漂白作用性質、気体の発生と性質 に関する事物・現象に進 んで関わり、それらを化 学的に探究しようとす るとともに、事象を日常 生活との関わりでみよ うとする。 身の回りの物質と性質、 気体の発生と性質に関 する事物・現象の中に問 題を見いだし、目的意識理想気体の性質と状態変化(2) 理想気体の状態方程式 理想気体の性質と状態変化(3) 理想気体の熱力学第一法則 理想気体の性質と状態変化(4) 定圧変化
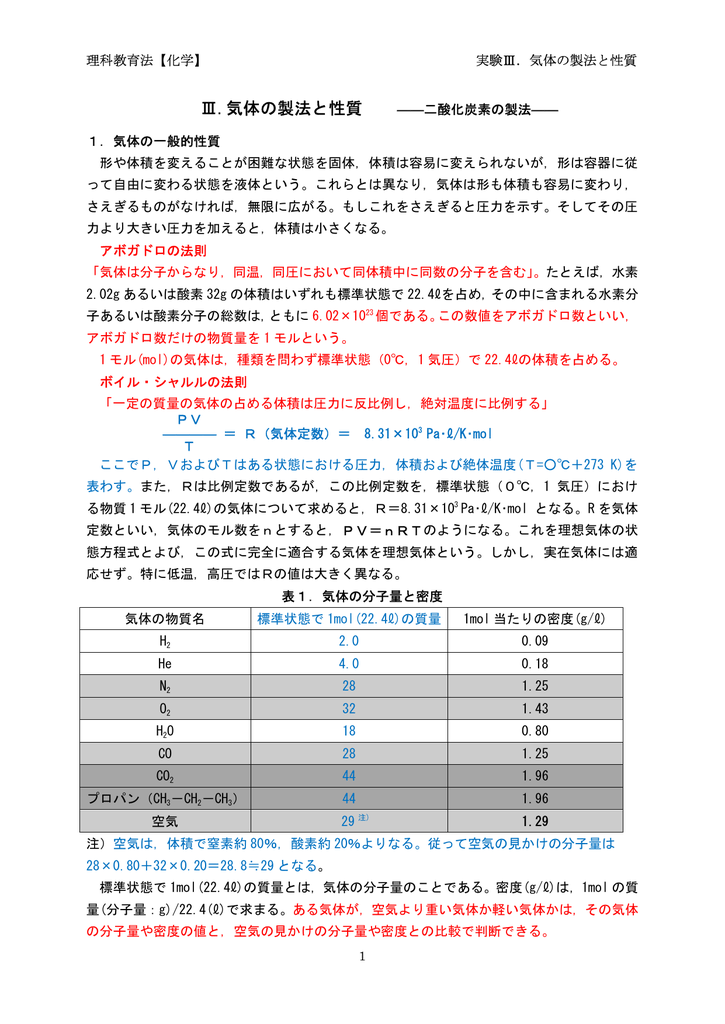
(1) 気体の発生と性質に関する事物・現象に関心をもち,それらを科学的に探究しようとするとと もに,事象を日常生活と関連付けてみようとする。 (自然事象への関心・意欲・態度) (2) 気体の発生と性質に関わる事物・事象の中に問題を見いだし,目的をもって観察・実験などを1 単 元 「物質のすがた‐気体の性質」(8時間完了 本時8/8) (1)単元の構想 地球は空気(窒素約80%,酸素約%)におおわれた惑星である。生命はこの空気に含ま気体の発生方法と性質 酸素 性質 酸素は無色、無臭で、密度は空気より少し大きい 空気中に含まれている 酸素は空気に約%の割合で含まれている。 助燃性 酸素はものが燃えるのをたすける性質がある。
(2) 気体の発生とその性質に関する事片・現象の中に問題を見いだし、目的意識をもって観察、実験 などを行い、片質の固有の性質と共通の性質、気体の種類による牐性などについて自らの考えを導 き、表現することができる。(思考・表現) そもそも 気体 というのは 物質名ではなく、 物質の状態 をあらわす言葉 です。 例えば H2O という物質があったとき、これは 固体・液体・気体 という三態のうちどれを意味しているかわか実験操作 (気体の性質調べ) 生徒が計画をすることの多い実験をいくつか紹介する。 以下の①~⑥の番号は実験順を示すものではない。なお, 事前に「毒性はない」ことと「火をつけても爆発すること はない」ことを伝えておく。



2



Web教材イラスト図版工房 R C1m 気体の性質による集め方のちがい
紹介しきれなかった他のよく出てくる気体の性質もまとめていきます。 硫化水素 刺激臭 ( 卵の腐ったようなにおい ) 水に少し溶け、酸性を示す 有毒; 3つの気体の集め方〜水上置換法・上方置換法・下方置換法〜 テストに出やすい気体の集め方って?? こんにちは!この記事を書いてるKenだよ。のど飴100個ぐらいほしいね。 中1理科の身のまわりの物質では、たくさんの気体の性質を見てきたよね。 火山のにおいがする気体です。 特有の卵の腐ったにおい (腐卵臭) のする有毒な気体です。嗅覚を麻痺させる作用も持っています。 つまり火山ガスを長時間吸いすぎるのは体に良くない



Yattoke Com Card Wp Content Uploads 18 10 Atmosphere M Pdf



気体の製法と性質
2番目に多く含まれる気体は 酸素 でしたね。 空気の大半は窒素と酸素からできていることを覚えておきましょう。 窒素は空気中に一番多く含まれ、酸素はものが燃えるのを手伝う理想気体の性質と状態変化(1) 理想気体の定義 理想気体の性質と状態変化(2) 理想気体の状態方程式 理想気体の性質と状態変化(3) 理想気体の熱力学第一法則性質があるかを 探求しようとす る。 ・身のまわりの気 体とその性質に 関する事物・現 象の中に問題を 見いだし、気体 の固有の性質と 共通の性質につ いて、自らの考 えを導いたりま とめたりして、 表現できる。 ・いろいろな気体 の性質を基準を 決めてまとめる



気体の性質 理想気体の法則 Kinetic Molecular Theory 拡散 Phet



1
理想気体 りそうきたい ideal gas 完全気体ともいう。現実には存在しない理想的な気体。理想気体は,ボイル=シャルルの法則を状態方程式とし,内部エネルギーは体積によらず温度だけの関数であり (ジュール=トムソンの法則) ,断熱変化に対してポアソンの法則に従うという重要な特性を 気体の集め方 気体の性質による気体の集め方の問題です。 気体の集め方は3種類あります。気体の性質が分かっていれば、解答しやすい問題が多いので確実に点数が取れるようにしておきましょう。 また、実験方法の注意点や、図を書く問題もよく出題さ二酸化硫黄 無色 刺激臭 空気より重い 酸性雨 の原因 塩素 緑黄色;



窓の杜 News 中学理科の暗記学習ソフト 水溶液の性質 と 気体の性質 が公開



gcm3 gcm3 00 Lihat Cara Penyelesaian Di Qanda
気体の性質・特徴・発生方法 一覧|中学理科 私達が呼吸している空気は、酸素が約%、窒素が約78%、その他の微量の気体が合わさった気体です。 酸素や二酸化炭素はよく聞く気体の名称ですが、その他にも重要な気体がいくつかあります。 ここでは覚えておくべき気体とその性質・特徴を一覧で紹介していきます。 スポンサーリンク スポンサー気体の性質の調べ方 コンテンツの使い方 How to use 当サイトでは、大日本図書教科書「理科の世界」にあるマークの箇所に対応したデジタル教材を用意しています。 このアイコンが目印! 使うときの約束 次のことを守って、コンピュータをたのしく使いツイート 気体を発生させて集める方法やその性質を調べる実験方法、気体の種類による性質の違いについて、習熟度を確かめる問題プリントです。 気体の発生と性質 (1) 答え 気体の発生と性質 (2) 答え 気体の発生と性質 (3) 答え 気体の発生と



気体の集め方 塾の質問箱



気体の特性 種類 無料で勉強 危険物取扱者試験



気体の発生方法と性質 水素 酸素 二酸化炭素 アンモニア Hiromaru Note



1



気体の正都 アンモニア 塩素 塾の質問箱



中1理科 気体の発生方法と性質 理解すべき3つのポイント たけのこ塾 勉強が苦手な中学生のやる気をのばす



Ppt 物理化学 3 章 3 1 Ver 1 0 Powerpoint Presentation Free Download Id



水溶液の性質 Flashcards Quizlet



中1 中1理科 6つの気体の特徴 暗記シート 中学生 理科のノート Clear



気体の性質 10min ボックス 理科1分野 Nhk For School



Web教材イラスト図版工房 気体の性質



気体の製法と性質 完全攻略チャート 過去問解説集 自宅でできる受験対策ショップ ワカルー Wakaru



中1理科 気体の発生方法と性質 理解すべき3つのポイント たけのこ塾 勉強が苦手な中学生のやる気をのばす



中1理科 気体の性質のポイントまとめ Atstudier



スタディピア 気体 水溶液の性質



Saiei School Com Wp Content Uploads 03 Aqusol1a Pdf



小学6年生 理科 の無料学習プリント気体の性質



中1化学 気体の性質 中学理科 ポイントまとめと整理



中1理科ワークシート 単元2物質のすがた 化学分野



気体の性質 窒素 Youtube



1



高校無機化学 気体発生の反応原理まとめ 受験の月



高校化学の気体の性質について質問です 蒸気圧が気圧と等しくなる Yahoo 知恵袋



気体の物質



中1理科 気体の性質と集め方 練習編1 映像授業のtry It トライイット



中学1年生理科 気体の性質 長野地区 Itto個別指導学院 長野市の学習塾



中学受験理科の勉強法 化学 気体の性質 Kissieの えっ もうおわり



中1化学 気体の性質 中学理科 ポイントまとめと整理



ポテトチップスの中身がスカスカでなかなか買えなかった 中学校理科 気体の性質 指導案 あるのすけ Note



中1 中1理解 気体の性質 中学生 理科のノート Clear



中学1年生 理科 気体の発生と性質 練習問題プリント 無料ダウンロード 印刷 ちびむすドリル 中学生



高校無機化学 気体の性質まとめ 色 臭い 水溶性 捕集法 毒性 乾燥法 酸化還元性 検出法 受験の月



酸素と二酸化炭素を発生させよう 気体の発生と性質調査 中学理科の授業



中学理科 気体の性質まとめ Menon Network



中学理科1年 1分野のまとめ 2 気体の性質 あんのん塾



中1 理科 気体の集め方をマスターしよう 授業動画あり アオイのホームルーム



気体の性質 酸素 二酸化炭素 塾の質問箱



中1理科 気体の性質と集め方 練習編1 映像授業のtry It トライイット



Http Www Iwakura Ed Jp Nihongo Rika c1 9 1 Pdf



中学理科 気体の性質まとめ Menon Network



気体の製法と性質 完全攻略チャート 過去問解説集 自宅でできる受験対策ショップ ワカルー Wakaru



気体の性質 Instagram Posts Photos And Videos Picuki Com



気体の集め方3種類 水上置換法 上方置換法 下方置換法 Hiromaru Note



水上置換法 上方置換法 下方置換法 覚え方は気体の性質をおぼえとけばよい 中学理科のすゝめ 定期考査対策から受験まで



Quimica 化学専門オンライン予備校 V Twitter 化学 気体の法則と性質 ボイル シャルルの法則



中1理科 気体の発生と性質 Youtube



気体 印刷用まとめ



令和3 21 年度用 中学校理科 内容解説資料a



中学受験理科講座 気体の性質 酸素と二酸化炭素



気体の性質のポイントは 重さ と 水への溶けやすさ 中学受験 塾なしの勉強法



理科 頑張ってるね 気体は注意すべきポイントが多い



気体の性質 早見表 N35だったの息子の中学受験記録の中学生活 不登校からの脱却そして転校



窒素の性質まとめ 中学生用



気体の性質 講義1 高校化学解説講義 Okedou



気体の性質 固体 液体 気体 の達人



医薬品素材学 I 月日講義内容担当者 4 12 1 物質の状態 I 総論 気体の性質 安藝 4 19 2 物質の状態 I エネルギー 自発的な変 化 安藝 4 26 3 物質の状態 Ii 物理平衡 安藝 5 10 4 物質の状態 Ii 溶液の化学 池田 5 17 5 物質の状態 Ii 電気化学



気体の製法と性質



ドリルズ 小学6年生 理科 の無料学習プリント気体の性質



化学 気体の性質と分子運動論 技術情報館 Sekigin 実在気体の特性 膨張 圧縮 拡大 拡散 濃度勾配 圧力 体積と温度の関係など を気体 分子運動論で扱う際の基本的な考え方を紹介



モノマナビ研究所



気体の性質 アンモニア Youtube



gcm3 gcm3 00 Lihat Cara Penyelesaian Di Qanda



気体の性質と特徴一覧表 の無料学習プリント 中学理科 中学受験 Yattoke 無料プリント



気体の性質 御三家中学受験 桜蔭 開成 東大サピックス家庭教師 ファインウェブ 楽天ブログ



中1化学 気体の性質 中学理科 ポイントまとめと整理



中学理科 いろいろな気体とその性質 ママ塾ノート



スタディピア 気体 水溶液の性質



中1 理科 1 4つの気体 Youtube



中1化学 気体の性質 中学理科 ポイントまとめと整理



中学理科 気体の性質 表で集め方 特徴をまとめておこう 中学数学 理科の学習まとめサイト



気体の製法と性質



気体の性質 窒素 水素 塾の質問箱



気体の発生と性質 Ict教材eboard イーボード



中学理科 気体の性質まとめ Menon Network



中1 いろいろな気体とその性質 中学生 理科のノート Clear



中学1年生 理科 気体の発生と性質 練習問題プリント 無料ダウンロード 印刷 ちびむすドリル 中学生



気体の性質



気体の性質 中学生 理科のノート Clear



気体の性質



中学理科 ゴロ合わせ 気体の発生方法 まとめ Youtube



気体の物質



化学気体と溶液の性質 短期マスター大学受験うすもんシリーズ 本 通販 Amazon



1 T Descubre Como Resolverlo En Qanda



代表的な気体とその性質 無料で使える中学学習プリント



中1理科 気体の発生と性質 水溶液 中学生 理科のノート Clear



Q Tbn And9gcq4oqkordbiwshkuhoeldygyb8apbzicyej1mhshxvrnzvj2bod Usqp Cau



青山学院中等部17年度理科入試問題4 気体の性質 中学受験から医学部受験までプロにお任せ プロ家庭教師集団スペースone 公式



Www Pref Chiba Lg Jp Kyouiku Shidou Gakuryoku Yaruki Rika Documents Rika1 6 Pdf



中1理科 気体の性質 判別方法と発生方法まで覚える Pikuu



中1理科ワークシート 単元2物質のすがた 化学分野



中学1年生理科 気体の性質 長野地区 Itto個別指導学院 長野市の学習塾



中学理科 いろいろな気体とその性質 ママ塾ノート



気体の性質 気体の計算の問題で どの式を使えばよいのかわかりません 化学 定期テスト対策サイト



高校化学 気体の溶解度 映像授業のtry It トライイット



ม 1 โน ตของ Science 色々な気体の性質 表にまとめてみた Clear



中学1年生 理科 気体の発生と性質 練習問題プリント 無料ダウンロード 印刷 ちびむすドリル 中学生


0 件のコメント:
コメントを投稿